歡迎光臨 陶瓷柱(zhù)塞泵_陶瓷泥漿泵(bèng)_陶瓷柱塞泥漿泵(bèng)_壓濾機🐪專用泵_贵(gui)阳雅倍塑料制造(zào)集团(5G网站) 官網
聯系人:呂經理
手(shou)機:15319021286
電話:15319021286
郵箱:[email protected]
地址(zhǐ):陝西省西鹹新區(qū)秦漢新城雙照街(jie)北上召大王十字(zì)北
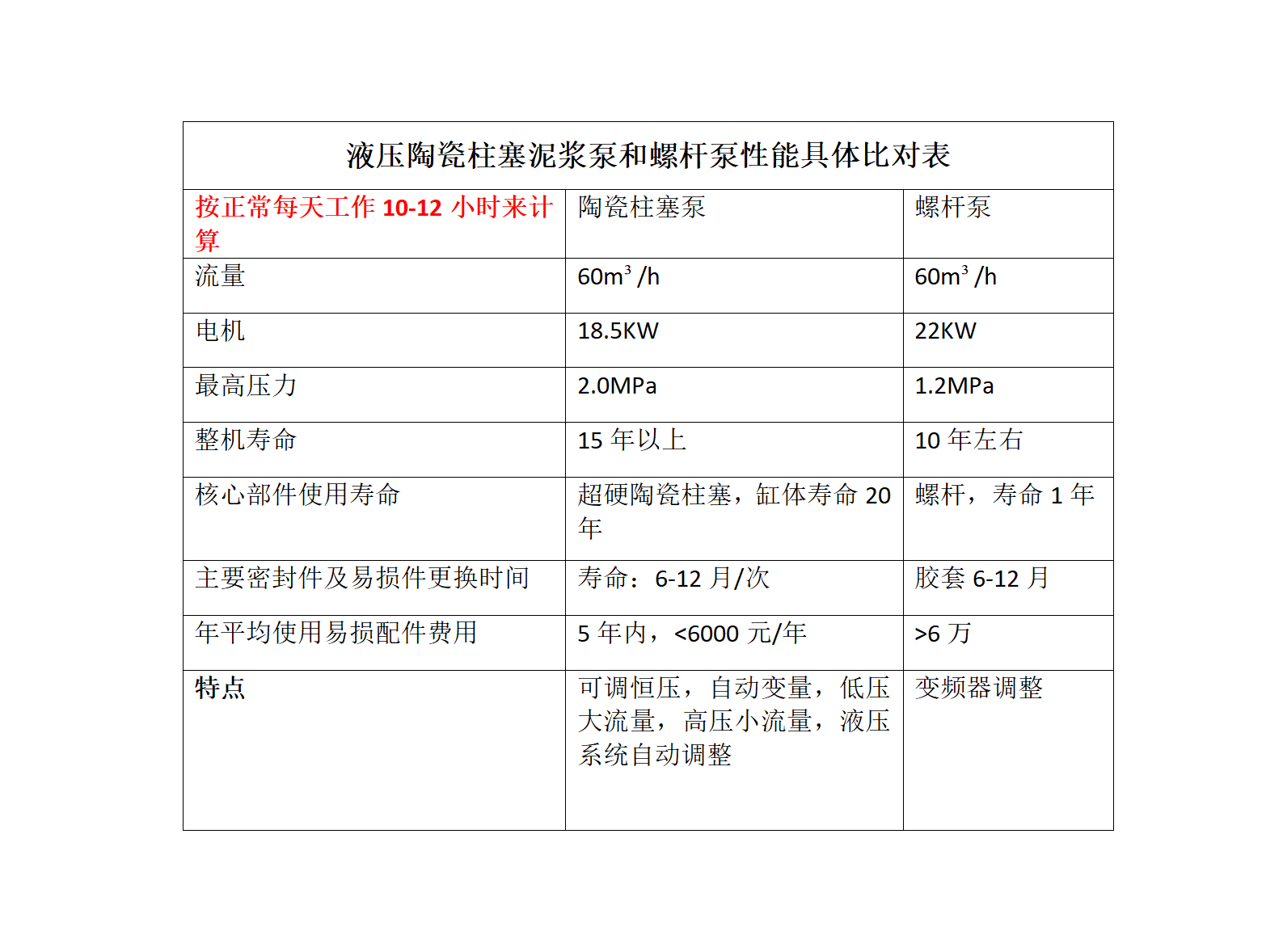
液壓陶瓷柱(zhù)塞泥漿泵和螺杆(gan)泵的維護成本。都(dōu)是給壓濾機進料(liào),下面使用圖标的(de)形式讓大家看起(qi)來更加明了。
洗煤廠陶瓷柱(zhu)塞泵替換渣漿泵(bèng)
陶瓷柱塞泵在印(yin)染行業客戶現場(chang)
節能型陶(tao)瓷柱塞泵使用現(xian)場
陶(tao)瓷柱塞泵客戶使(shi)用現場圖片
使(shǐ)用壽命長的陶瓷(ci)柱塞泵
液壓陶瓷柱塞泵(bèng)發貨
節能陶瓷(cí)柱塞泵發貨視頻(pín)
ZN智能變頻泵客(ke)戶使用案例
YBH300-70陶瓷(cí)柱塞泵
卧(wo)式柱塞泵
YBH400-180型陶瓷柱塞(sāi)泵
尾礦(kuàng)輸送泵 餐廚垃圾(jī)輸送泵 粘稠油泥(ni)輸送泵 礦山充填(tián)尾礦煤渣輸送泵(beng)
市政污泥(ni)輸送泵 煤泥輸送(song)泵
YB400陶瓷柱塞泵-油泵(beng)聯軸器
市政(zheng)污泥幹化系統
柱塞泥漿泵(beng)型号及參數大全(quan)
熱線電話(huà)
15319021286
上班時間
上午8點(dian)-下午5點
公司電話(hua)
·
•